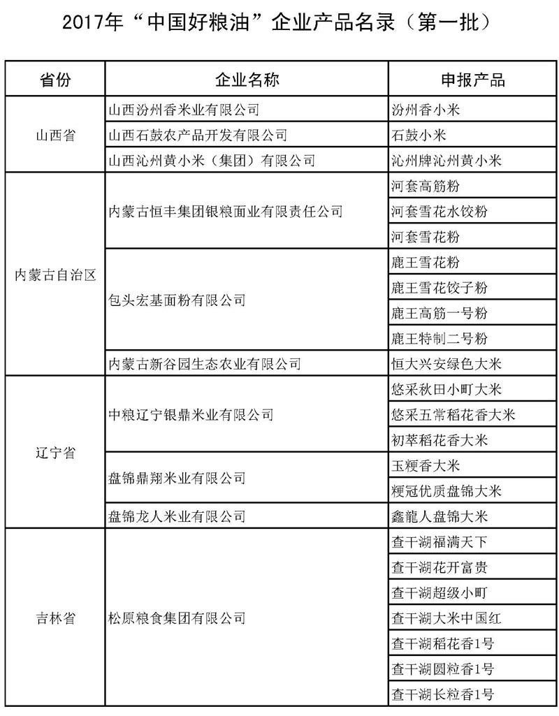
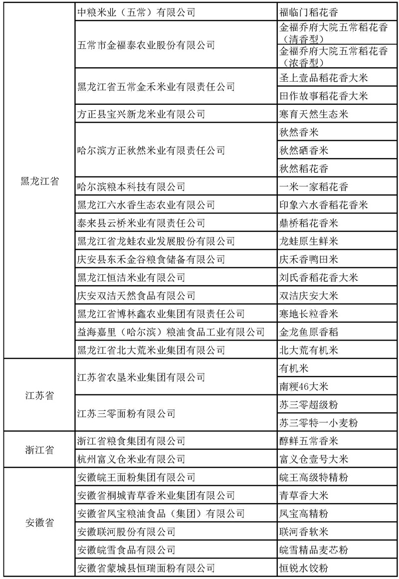
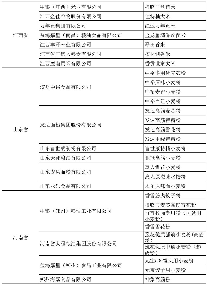
2017年“中国好粮油”企业产品名录(第一批)山东六家企业十三个产品上榜
按照国家粮食局办公室《关于组织开展2017年度“中国好粮油”产品遴选及发布工作的通知》(国粮办发〔2017〕223号)有关要求,经企业自主申报、各省级粮食行政管理部门遴选推荐,国家粮食局组织专家委员会审核,2017年第一批“中国好粮油”产品遴选共有17个省份64家企业98个产品获得通过。现将名录公布如下,如有意见或建议请反馈至国家粮食局科学研究院。 联系方式:010-58523745 邮 箱:zghly@chinagrain.org 


(来源:国家粮食局网站)
|